Articles
How-tos vs. SOPs: What's the Difference? with Dafne Tsakiris
June 12, 2023

This is a guest post by Trainual Certified Consultant Dafne Tsakiris.
It is an undeniable fact that there are lots of moving parts in any business. Often, the difference between a productive, successful business and a disorganized, dysfunctional business is whether or not these parts are moving together. This can be the difference between a streamlined, well-functioning machine and one that regularly breaks down.
In order for your organization to run like a well-oiled machine, your team members need to be on the same page at all times — both literally and figuratively. The key piece to accomplishing this: standard operating procedures (SOPs).
You don’t need directions to the post office
Let me tell you a quick story. We worked with a client last year that came to us completely baffled. They had all their processes documented, but couldn't understand why the documentation was not useful to their employees. They felt like they had spent so much time getting things onto paper — there was no reason it shouldn’t be working!
As part of our engagement, we got access to their current documentation to evaluate it. Any guesses on how many documents we found?
217.
Over two hundred individual documents (most of them up to six pages long) with what they believed were the processes that their business ran on. Now, I'm not a math whiz by any means, but that’s over 1K pages of documentation. Can you imagine needing to write over 1K pages of process documentation to describe how your business works? Ouch! Now, can you imagine being the new employee who has to read over 1K pages during your onboarding? Double ouch!
After diving into their documentation, we quickly realized that the vast majority of it was how-to documentation. How to do this one step with this one software. How to submit this one form on this one platform. Directions to the post office (I'm not kidding). How to set up your email signature — etc., etc.
I'm not saying that how-tos aren't important (except for those post office directions), but what the business was missing, like so many others, was the overall picture and structure of the business and their key processes and standards. They needed SOPs.
The difference between SOPs and How-Tos
Think of how-tos as individual pieces of a puzzle, and think of SOPs as the border of the puzzle and the box with the picture of what the puzzle is supposed to look like. If someone gave you a 1K-piece puzzle, but kept the border pieces and the box, you would be sitting there trying to complete it for a very long time.
The same is true for your business: If you only give someone the details (how-tos), it will take them a really long time to understand how all of the pieces fit together. But, if you start with the big picture and funnel down into the details, they will catch on much quicker and they will be that much more effective.
When SOPs are put together right, they give the bird's-eye view of your business — what I like to call the large- and medium-sized view. They include macro and micro flowcharts for your key business processes, checklists, tutorial videos, decision frameworks, and more. The SOPs take you from the big picture into the details — AKA, your how-tos.
For example, a client onboarding SOP would include a macro and micro flowchart of what happens with a client from the moment they say yes to your product or service, all the way up to the moment they are an ongoing client. The SOP would have written text, videos, and checklists describing each of the steps outlined in the flowcharts.
A how-to of the onboarding process would only include one of the isolated steps that happens — such as how to create a new client profile in the CRM. While this step is important, it doesn’t help your team members understand how the whole client onboarding process flows together and how one step is related to the other.
Putting it into action
Do you have a bunch of documented how-tos that you want to turn into SOPs? Then check out this process:
- Review your process documentation and make sure it includes the big picture with macro and micro flowcharts (example below!).
- Tie any standalone how-tos that you have into big picture SOPs. If you follow the client and employee lifecycle I mentioned above, you will find the perfect SOP that your how-to fits into.
- If you are documenting processes for the first time, make a concerted effort to go from macro view, into the micro view, into the details (example below!).
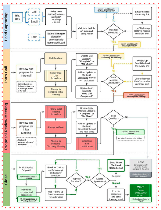
Here’s an example for a sales process:
Start with your macro workflow:

Add details and outline your micro workflow:

Now, take those micro workflow parts and turn them into your written SOP documentation!
If you find yourself wondering why the different pieces of your business aren't working together as well as you’d like, or your employees are asking you and other leaders lots of questions, or your new team members just aren't ramping up fast enough, then you need to take a look at your documentation and ask yourself what you really have documented. Do you have your big picture funneling into the details, or do you have standalone puzzle pieces that don’t make sense?
If you truly want to get out of the weeds as a business owner, get your employees trained faster and have your team be more self-sufficient — stop focusing on the small little details and start giving them insight into the big picture of how things work. Then, watch as everything starts slotting into place (just like the pieces of a puzzle).

